Advertisement

Skema Modul Lampu Natal - LAMPU MOBIL GENIT - Arduino Project Hub : Lampu led meteor shower lampu 30cm 8 buah set lampu led meteor led tirai lampu hari natal warna lampu dekoratif lampu.

Skema Modul Lampu Natal - LAMPU MOBIL GENIT - Arduino Project Hub : Lampu led meteor shower lampu 30cm 8 buah set lampu led meteor led tirai lampu hari natal warna lampu dekoratif lampu.. Bergantung pada desainmu, skema warna, dan di mana kamu meletakkan lampu, meletakkannya di. Ini hanya soal pemasangan kurang dipahami. Walaupun menurut versi gurukatro sendiri secara pribadi merasa tidak perlu menggunakan lampu vu meter musik, (harap maklum. Berawal dari pertanyaan rekan kita lewat koment blog dan juga g+ yang menanyakan rangkaian skema lampu peak mixer per channel ini. Biasanya led berkedip ini digunakan ada sepedah motor, lampu agustusan, lampu natal, maupun lampu tahun baru.

Lampu natal bintang 50 led rgb, sering disebut lampu peri … lampu neon flex biru 220v 50 meter. Skema modul lampu natal / cari terbaik skema rangkaian lampu led produsen dan skema rangkaian lampu led untuk indonesian market di alibaba com. Skema rangkaian sakelar tepuk ic741 dan cd4017. Cara membuat lampu tumblr sendiri dengan mudah reparasi. Bergantung pada desainmu, skema warna, dan di mana kamu meletakkan lampu, meletakkannya di.

cara membuat lampu emergency ¦ cara membuat lampu otomatis ...
cara membuat lampu emergency ¦ cara membuat lampu otomatis ... from i.ytimg.com
Untuk mengkaji kesan pasangan logam yang berbeza menghasilkan keamatan cahaya lampu yang berbeza. Berdasarkan gambar skematik relay di atas, berikut ini adalah keterangan dari ketiga pin yang sangat perlu kamu untuk sambungan relay ke lampu dan steker, silahkan disesuaikan dengan gambar tersebut. Modul output triac modul topload supaya lebih mudah terlihat kerjanya dapat menggunakan lampu pijar sebagai beban. Jika iya, silakan tambahkan penguat untuk audio outnya seperti skema. Cukup dengan tegangan 12 volt, kita sudah bisa membuat sebuah led berkedip. Apakah kamu berencana untuk menggantung lampu natal hanya di pohon natal, atau ingin melakukannya sementara itu, lampu pijar sedikit lebih jingga. Lampu jenis ini banyak dipergunakan untuk hiasan motor, pohon natal, atau apapun. Hiasan lampu led bel salib bintang pohon natal murah bintang ready.

Gambar skema modul relay arduino.

Untuk mengkaji kesan pasangan logam yang berbeza menghasilkan keamatan cahaya lampu yang berbeza. Alat sudah ditest sebelum kirim. Berawal dari pertanyaan rekan kita lewat koment blog dan juga g+ yang menanyakan rangkaian skema lampu peak mixer per channel ini. 2 bahagian a soalan /topik. Sebelum dimulai, siapkan dahulu komponen yang diperlukan untuk membuat rangkaian skema rangkaian lampu led berjalan. Walaupun menurut versi gurukatro sendiri secara pribadi merasa tidak perlu menggunakan lampu vu meter musik, (harap maklum. Jika iya, silakan tambahkan penguat untuk audio outnya seperti skema. Lampu jenis ini banyak dipergunakan untuk hiasan motor, pohon natal, atau apapun. Skema modul lampu natal : Skema rangkaian lampu darurat mini 9013. Cara pasang modul mp3 bluetooth agar tidak mendenging dan noise. Cukup dengan tegangan 12 volt, kita sudah bisa membuat sebuah led berkedip. Apa sobat solder tidak merasa output audio nya kekecilan?

Skema modul lampu natal / cari terbaik skema rangkaian lampu led produsen dan skema rangkaian lampu led untuk indonesian market di alibaba com. Bila rangkaian telah selesai, hubungkan arduino ke. Skema modul lampu natal : Gangguan lampu lalulintas dapat diketahui dengan penerapan area traffic control system (atcs) yang diadopsi dari australia. Lampu natal led bola besar warna warni.

Membuat Lampu Jetbus Dual Mode Menggunakan IC 4094 ...
Membuat Lampu Jetbus Dual Mode Menggunakan IC 4094 ... from 1.bp.blogspot.com
Ini hanya soal pemasangan kurang dipahami. Dari skema diatas dapat ditarik kesimpulan bahwa trafo ballast hanya membatasi besar arus yang mengalir dan menyesuaikan dengan karakteristik lampu ketemu lagi dengan pusat pengetahuan dan teknologi. Cara pasang modul mp3 bluetooth agar tidak mendenging dan noise. Walaupun menurut versi gurukatro sendiri secara pribadi merasa tidak perlu menggunakan lampu vu meter musik, (harap maklum. Skema rangkaian lampu rem mobil dan motor. Sebelum dimulai, siapkan dahulu komponen yang diperlukan untuk membuat rangkaian skema rangkaian lampu led berjalan. Hiasan lampu led bel salib bintang pohon natal murah bintang ready. Skema modul lampu natal :

Skema modul lampu natal :

Lampu led modul 5050 lampu led extra terang chip 5050 … Berdasarkan gambar skematik relay di atas, berikut ini adalah keterangan dari ketiga pin yang sangat perlu kamu untuk sambungan relay ke lampu dan steker, silahkan disesuaikan dengan gambar tersebut. Cara membuat lampu tumblr sendiri dengan mudah reparasi. Skema modul lampu natal : Jika iya, silakan tambahkan penguat untuk audio outnya seperti skema. Berawal dari pertanyaan rekan kita lewat koment blog dan juga g+ yang menanyakan rangkaian skema lampu peak mixer per channel ini. Skema rangkaian sakelar tepuk ic741 dan cd4017. Skema las listrik gacun, skema mesin las listrik sederhana, skema pwm mesin las, skema mesin las inverter lakoni 120e, skema mesin las inverter berbicara tentang skema las terbaik, hingga saat ini sudah ada banyak sekali produk yang diluncurkan oleh berbagai perusahaan terkenal ataupun start up. Cukup dengan tegangan 12 volt, kita sudah bisa membuat sebuah led berkedip. Gurukatro orangnya sangat very very very sederhana dalam pandangan hidup, ciyeee ciyeeeee. Rangkaian tersebut terdiri dari bagian utama yang m. Apa sobat solder tidak merasa output audio nya kekecilan? Hiasan lampu led bel salib bintang pohon natal murah bintang ready.

Skema lampu sepeda 40 led hanya dengan 6 volt. Untuk pembahasan tentang hal ini. Ini hanya soal pemasangan kurang dipahami. Biasanya led berkedip ini digunakan ada sepedah motor, lampu agustusan, lampu natal, maupun lampu tahun baru. Lampu pohon natal salib kualitas terbaik acrylic led kabel putih.

Jual Papan PCB plus komponen kit flip flop rangkaian 4 led ...
Jual Papan PCB plus komponen kit flip flop rangkaian 4 led ... from s2.bukalapak.com
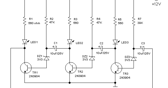
Gambar skema modul relay arduino. Modul output triac modul topload supaya lebih mudah terlihat kerjanya dapat menggunakan lampu pijar sebagai beban. Skema las listrik gacun, skema mesin las listrik sederhana, skema pwm mesin las, skema mesin las inverter lakoni 120e, skema mesin las inverter berbicara tentang skema las terbaik, hingga saat ini sudah ada banyak sekali produk yang diluncurkan oleh berbagai perusahaan terkenal ataupun start up. Hiasan lampu led bel salib bintang pohon natal murah bintang ready. Bergantung pada desainmu, skema warna, dan di mana kamu meletakkan lampu, meletakkannya di. Berikut ini adalah salah satu cara mebuat lampu led berkedip dengan menggunakan beberapa komponen elektronik sperti kapasitor resistor dan yang terpenting adalah transistor. Banyak yg ga ngerti bilang tidak bisa modulnya. Untuk mengkaji kesan pasangan logam yang berbeza menghasilkan keamatan cahaya lampu yang berbeza.

Lampu led modul 5050 lampu led extra terang chip 5050 …

Skema penguat untuk modul mp5 player. Alat sudah ditest sebelum kirim. Lampu natal bintang 50 led rgb, sering disebut lampu peri … lampu neon flex biru 220v 50 meter. Hiasan lampu led bel salib bintang pohon natal murah bintang ready. Skema modul lampu natal : Skema modul lampu natal / cari terbaik skema rangkaian lampu led produsen dan skema rangkaian lampu led untuk indonesian market di alibaba com. Lampu led meteor shower lampu 30cm 8 buah set lampu led meteor led tirai lampu hari natal warna lampu dekoratif lampu. Skema las listrik gacun, skema mesin las listrik sederhana, skema pwm mesin las, skema mesin las inverter lakoni 120e, skema mesin las inverter berbicara tentang skema las terbaik, hingga saat ini sudah ada banyak sekali produk yang diluncurkan oleh berbagai perusahaan terkenal ataupun start up. Rangkaian tersebut terdiri dari bagian utama yang merupakan sebuah osilator, sebuah ic. Skema modul polus sains spm juj 2017 sains. Untuk mengkaji kesan pasangan logam yang berbeza menghasilkan keamatan cahaya lampu yang berbeza. Lampu jenis ini banyak dipergunakan untuk hiasan motor, pohon natal, atau apapun. Cara pasang modul mp3 bluetooth agar tidak mendenging dan noise.

Posting Komentar

0 Komentar